Text below adapted from The patient who has mania in Psychiatry in primary care by Roger S McIntyre, (CAMH, 2019).
Treatment options
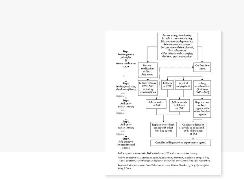
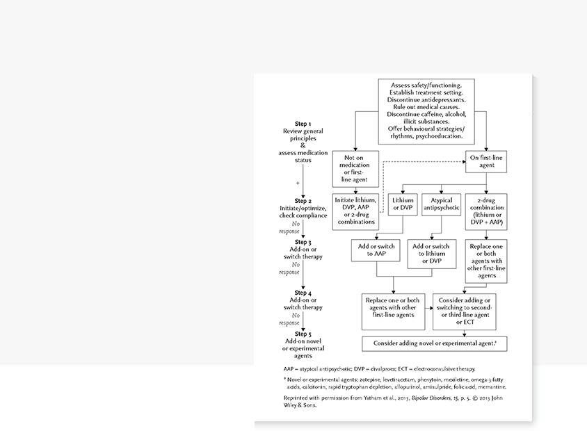
The treatment algorithm for bipolar mania is outlined in Figure 1. It was developed for psychiatrists treating bipolar mania, and its later steps are beyond the clinical practice of most primary care practitioners.
The first task is to determine the appropriate treatment setting. Safety concerns related to self-harm or harm to others, as well as neglect of personal care, often provide the basis for immediate hospitalization.
Discontinuing antidepressants is often a helpful first step in reducing manic severity. In most severe and complex presentations of mania, however, stopping an antidepressant, along with discontinuing caffeine, alcohol and illicit substances, is rarely sufficient on its own to bring about rapid symptom control. Manic behaviour and symptoms, such as psychosis, can be very distressing for patients. Provide empathic reassurance and attempt to engage the patient in supportive ways. Offer education about the cause of the disturbance and discuss treatment options.
Behavioural strategies include establishing normal daily rhythms, with emphasis on sleep hygiene and appropriate nutritional intake, hydration and energy expenditure.
Treatment Algorithm for Acute Mania
Please note: this treatment algorithm was developed for psychiatrists treating bipolar mania, and its later steps are beyond the clinical practice of most primary care practitioners.
In Mania